สถานีตำรวจนครบาลตลิ่งชัน สถานีตำรวจเพื่อประชาชน บริการดุจญาติมิตร พิทักษ์รับใช้ประชาชน ด้วยหัวใจบริการ

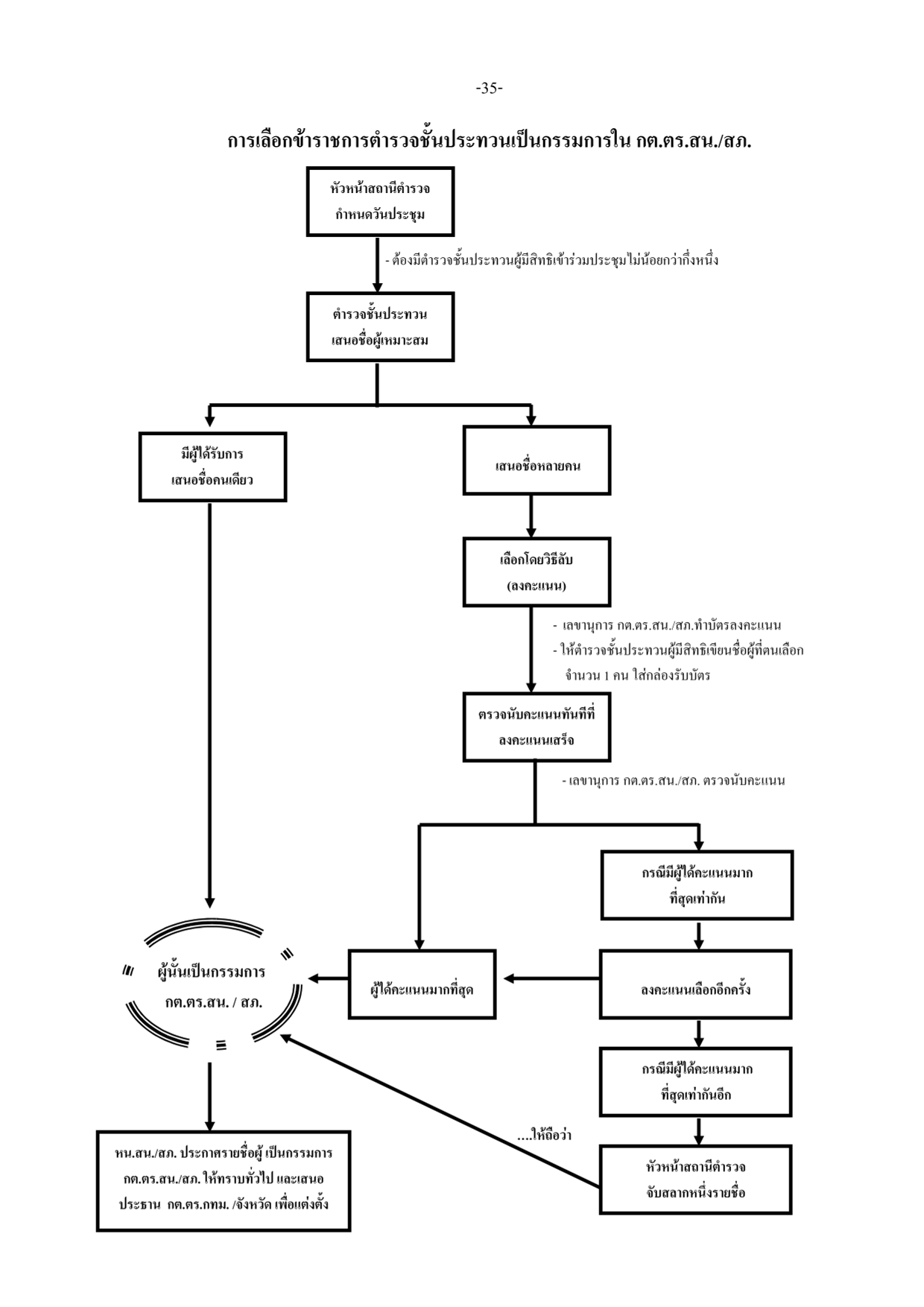
ที่มา : คู่มือการดำเนินการตามระเบียบ ก.ต.ต.ช. ว่าด้วยคณะกรรมการตรวจสอบและติดตามการบริหารงานตำรวจ พ.ศ.2567